
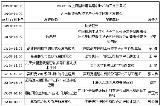
为进一步落实磨具磨削产业战略部署,共同推动磨削产业的交流、孵化、市场推广及技术应用。中国工具展组委会主办的2016 CAGE上海国际磨具磨削技术研讨会10月11日将在上海盛大开幕。具体日程如下:

组织架构
主办单位:国机集团成都工具研究所有限公司 、 灵硕集团控股有限公司。
协办单位:中国机械工业金属切削刀具技术协会、全国刀具标准化技术委员会、全国量具量仪标准化技术委员会。
支持单位:中国汽车工业协会、扬州(仪征)汽车工业园、上海市医疗器械行业协会、嘉兴市模具行业协会、瑞安市机械电子行业协会、上海市机械工业学会 。
详情请登录官网 www.cageexpo.com 。




